Вернуться к содержанию учебника
Выберите год учебника
№453 учебника 2013-2022 (стр. 122):
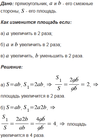
Как изменится площадь прямоугольника, если: а) одну пару противоположных сторон увеличить в два раза; б) каждую сторону увеличить в два раза; одну пару противоположных сторон увеличить в два раза, а другую - уменьшить в два раза?
№453 учебника 2023-2024 (стр. 120):
является касательной к каждой из них в точках А и В соответственно. Докажите, что отрезок АВ равен отрезку О1О2.№453 учебника 2013-2022 (стр. 122):
Вспомните:
№453 учебника 2023-2024 (стр. 120):
Вспомните:
№453 учебника 2013-2022 (стр. 122):




№453 учебника 2023-2024 (стр. 120):
Дано: окр.(О1, r), окр.(О2, r), M - их точка касания,
- касательная, А и В точки касания.
Доказать: АВ = О1О2.
Доказательство:

1. Пусть d - общая касательная данных окружностей, т.е. М
d,
О1М
d и О2М
d.
2. В прямоугольных
О1РМ и
О2РМ:
О1М = О2М = r и РМ - общая, 
О1РМ =
О2РМ по двум катетам, 
О1Р = О2Р.
3.
- касательная, А и В точки касания,
О1А
и О2В
,
О1А
О2В и
О1АВ и
О2ВА - прямоугольные, и в них: О1А = О2В = r и АВ - общая,
О1АВ =
О2ВА по двум катетам,
АО2 = ВО1, при этом О1Р = О2Р,
АР = ВР.
4. АО2 = ВО1, О1Р = О2Р и АР = ВР, при этом Р
d,
d - ось симметрии отрезков АО2 и ВО1,
АС = ВС, при этом О1М = О2М и О1А
О2В, 
АВ = О1О2.
Что и требовалось доказать.
Пояснения:
Чтобы выполнить доказательство делаем дополнительное построение: проводим общую касательную d для двух окружностей через точку М. Касательная к окружности перпендикулярна к радиусу, проведенному в точку касания, тогда О1М
d и О2М
d, следовательно,
О1РМ и
О2РМ - прямоугольные. При этом в них:
О1М = О2М = r (по условию окружности одинакового радиуса) и РМ - общая, значит,
О1РМ =
О2РМ по двум катетам. В равных треугольниках против равных углов лежат равные стороны, поэтому О1Р = О2Р.
По условию прямая
является касательной к каждой из данных окружностей в точках А и В соответственно, значит, О1А
и О2В
, тогда О1А
О2В, т.к. две прямые перпендикулярные к третьей прямой параллельны. Также
О1АВ и
О2ВА - прямоугольные, и в них:
О1А = О2В = r и АВ - общая, следовательно,
О1АВ =
О2ВА по двум катетам, тогда АО2 = ВО1, при этом О1Р = О2Р, тогда и АР = ВР.
Итак, АО2 = ВО1, О1Р = О2Р и АР = ВР и Р
d, значит, d - ось симметрии отрезков АО2 и ВО1, тогда АС = ВС, при этом О1М = О2М и О1А
О2В, следовательно, АВ = О1О2, т.к. все точки каждой из двух параллельных прямых равноудалены от другой прямой. Что и требовалось доказать.
Вернуться к содержанию учебника